探索未知世界,旅游简报攻略大揭秘
随着生活水平的提高,越来越多的人选择旅游来丰富自己的生活,放松心情,面对繁杂的旅游信息和瞬息万变的旅游市场,如何策划一次愉快而充实的旅行,成为许多人心中的难题,本旅游简报攻略将为你提供全方位的旅游信息,助你轻松出游,...
亚运会今日赛况速递,最新消息全掌握
随着亚运会的热烈举行,各地的体育健儿在赛场上展现出了他们的风采,赛场上的激情与拼搏再次成为众人关注的焦点,以下是关于今日亚运会赛况的最新消息。赛场盛况今日的赛场热闹非凡,各项比赛精彩纷呈,从早晨的第一场比赛开始,运动...
底部优质上市公司排名大揭秘,投资必看!
随着全球经济的不断发展和市场的日益繁荣,上市公司在各行各业中发挥着举足轻重的作用,而在市场波动中,投资者们往往关注那些在底部区域表现优秀的上市公司,本文将对最好的底部上市公司进行排名,以供投资者参考。什么是底部上市公...
露营爬山全攻略,带你玩转户外运动之旅!
露营爬山是一项充满挑战与乐趣的户外活动,让人在亲近大自然的同时,锻炼身体,陶冶情操,本篇文章旨在提供一份全面的露营爬山旅游攻略,帮助爱好者们更好地规划行程,享受旅行的乐趣。目标选择与规划1、选择合适的露营地:根据季节...
央视新闻聚焦深圳,创新引领发展,蓬勃生机之城
央视新闻头条近日频频聚焦深圳,报道这座经济特区的创新与发展,深圳,作为中国改革开放的先行示范区,一直在科技创新、经济发展和社会改革方面走在前列,本文将结合央视新闻头条的相关报道,为您解析深圳的最新动态。科技创新引领深...
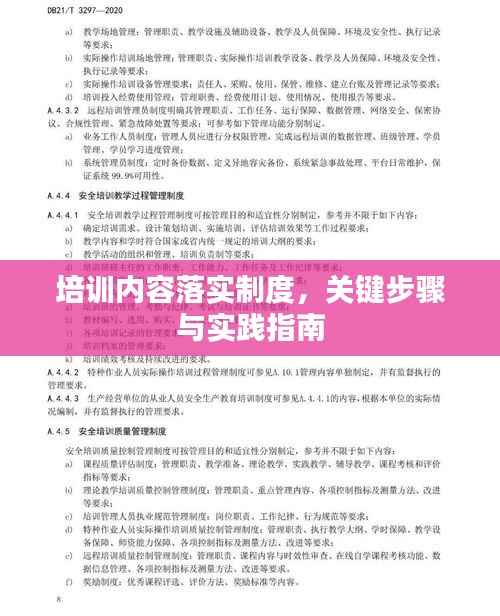
培训内容落实制度,关键步骤与实践指南
随着企业不断发展,培训工作已成为提升员工能力、推动组织进步的关键环节,为确保培训内容的有效落实,建立科学的培训制度至关重要,本文旨在探讨培训内容落实制度的重要性、实施策略及其对企业发展的积极影响。1、提升员工能力:通...
委局扫黑行动,打造安全稳定社会环境
随着社会的不断发展,扫黑除恶工作成为了维护社会稳定的重要任务之一,为了深入推进扫黑除恶工作,各级党委和政府高度重视,委局也积极落实扫黑行动,以确保社会安全稳定。委局扫黑的背景和意义近年来,黑社会性质组织、恶势力团伙等...
罗孚汽车最新报价表与图片大全,一览无遗
在汽车市场中,罗孚汽车以其卓越的性能、精湛的工艺和时尚的设计赢得了广大消费者的青睐,本文将为您呈现罗孚汽车的最新报价表以及相关的最新图片,带您领略罗孚汽车的魅力。罗孚汽车简介罗孚汽车是一家历史悠久的汽车制造商,凭借其...
辛集突发状况深度解析,最新动态一网打尽
辛集地区发生了一系列突发状况,引起了社会各界的广泛关注,本文将对这些突发状况进行全面解析,以便读者更好地了解事件进展和背景。辛集地区突发状况概述辛集地区近期发生的突发状况主要包括自然灾害、交通意外以及公共安全事件,这...
庐江义警引领社区安全新篇章
庐江县,一个充满活力与和谐的地方,近年来在警务工作中取得了显著的成绩,我们将聚焦于庐江义警,带您了解这支英勇的队伍为社区安全所做的贡献。庐江义警的成立背景庐江县公安局一直致力于提高社区警务水平,保障人民群众的生命财产...














蜀ICP备2022005971号-1